行業資訊
重磅!國家發改委發布政府和企業《投資項目可行性研究報告編制參考大綱》意見稿

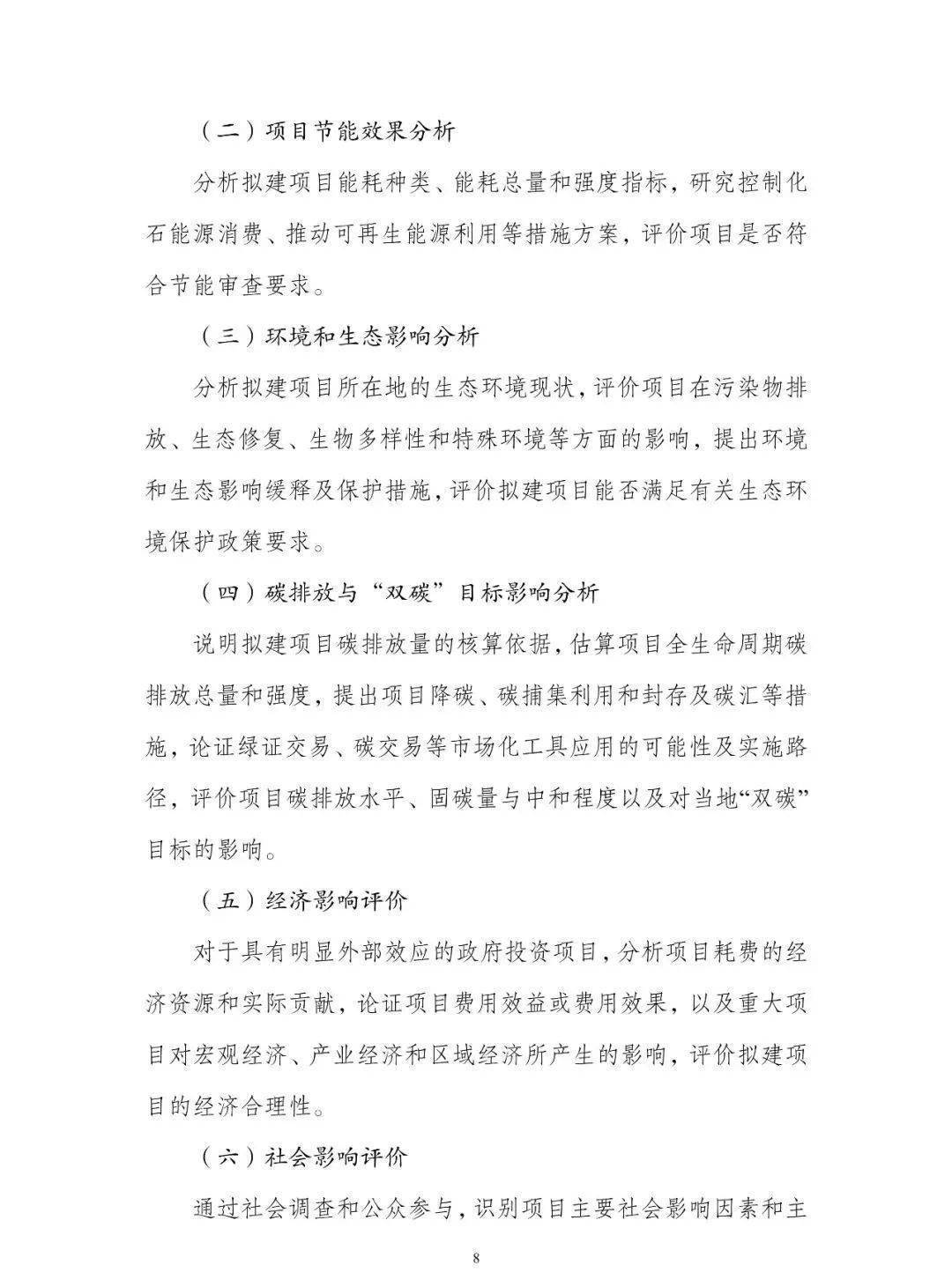
為加強對項目前期工作的指導和規范,進一步提高項目前期工作的水平,經深入調研和廣泛征求意見,在2002年印發的《投資項目可行性研究指南(試用版)》基礎上,國家發展改革委研究起草了《政府投資項目可行性研究報告編制通用大綱(征求意見稿)》《企業投資項目可行性研究報告編制參考大綱(征求意見稿)》和《關于投資項目可行性研究報告編制大綱的說明》,現向社會公開征求意見。
請登錄國家發展改革委門戶網站(http://www.ndrc.gov.cn)首頁“互動交流版塊”,進入“意見征求”專欄,就《政府投資項目可行性研究報告編制通用大綱(征求意見稿)》《企業投資項目可行性研究報告編制參考大綱(征求意見稿)》和《關于投資項目可行性研究報告編制大綱的說明》,提出寶貴意見建議。
此次公開征求意見的截止時間為2022年12月9日。
附件:
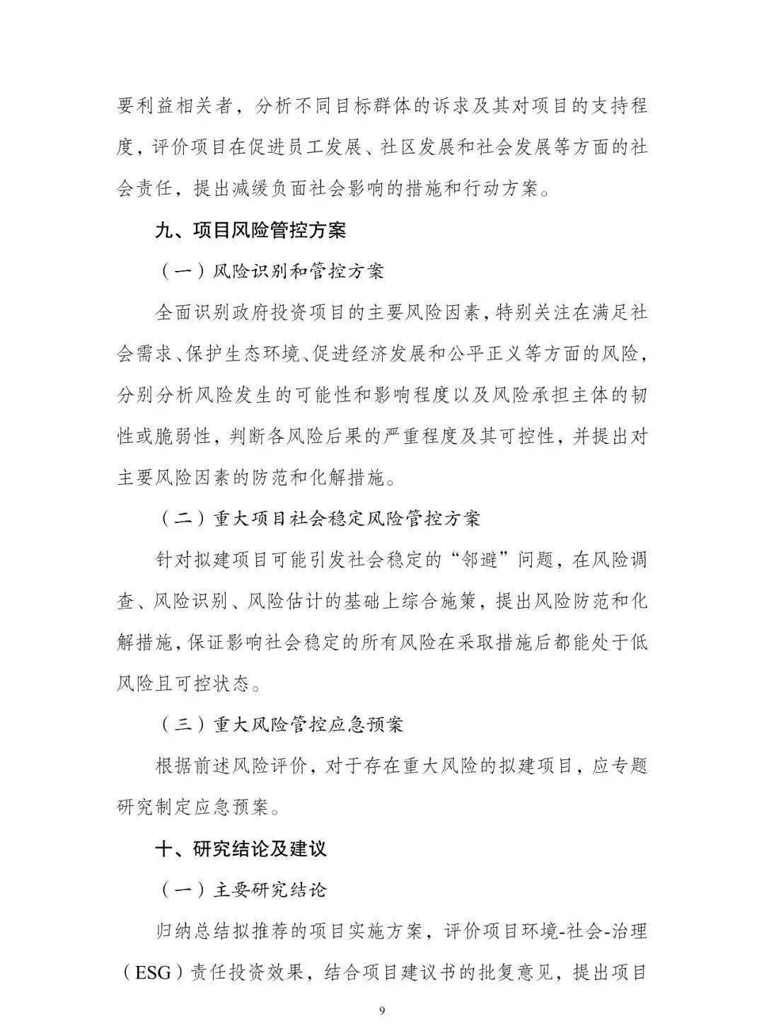
1.政府投資項目可行性研究報告編制通用大綱
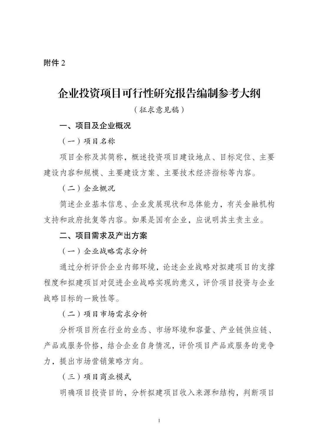
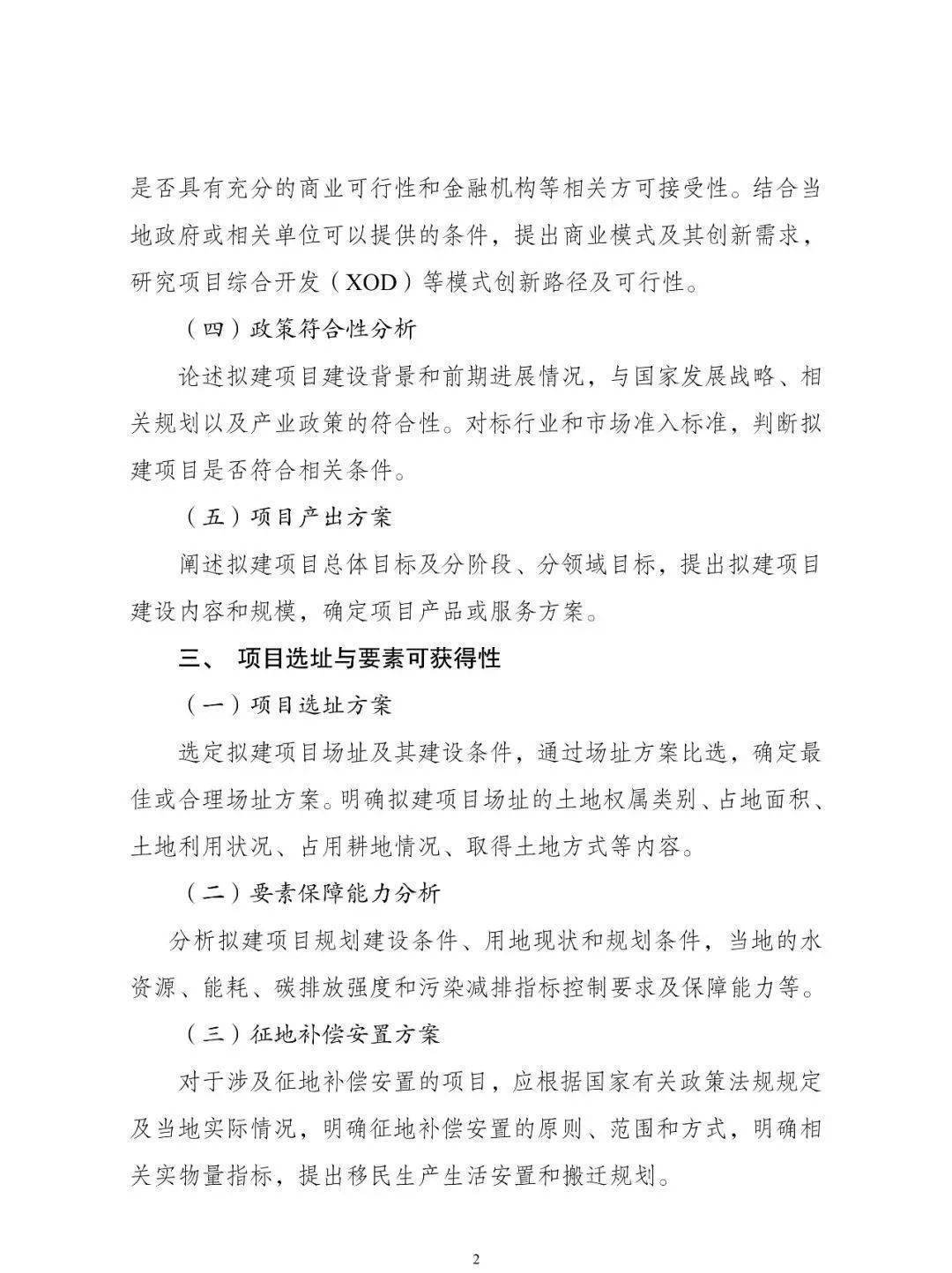
2.企業投資項目可行性研究報告編制參考大綱
3.關于投資項目可行性研究報告編制大綱的說明
國家發展改革委
2022年11月29日
一
政府投資項目可行性研究報告編制通用大綱










二
企業投資項目可行性研究報告編制參考大綱







三
關于投資項目可行性研究報告編制大綱的說明










更多相關信息 還可關注中鐵城際公眾號矩陣 掃一掃下方二維碼即可關注





